热点推荐

查看: 10161|回复: 0
收起左侧

[房产快讯] 重磅!灌南将整治物业管理违规问题!

[复制链接]

0

回帖

26

发帖币

344

拼车币
发表于 2021-5-25 17:16:46 | 显示全部楼层 |阅读模式
如今,生活条件好了,
大部分市民都住进了小区,
小区的物业管理和服务好不好,
直接关系到我们的生活质量。
大家也时常会遇到物业问题,
比如反映的问题物业置之不理、
小区的公共区域被侵占等。

微信图片_20210525171238.jpg
现在,
这些让大家头痛的问题都将得到解决!


为全面加强党史学习教育
深入践行“我为群众办实事”实践活动
从5月25日起至9月25日
连云港市住建部门
将在全市范围内开展
群众关注物业管理突出问题专项治理工作

本次治理范围是全市范围内由物业服务企业提供专业化服务的住宅小区和群众反映问题较多的部分非住宅小区。

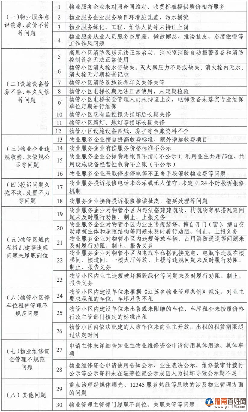
治理内容如下
微信图片_20210525171243.jpg
实施步骤
5月25日-6月5日:各县区物业主管部门制定具体实施方案,组织发动和专题部署。

6月6日-6月30日:各物业服务企业全面开展自查自纠,以各小区(项目)为单位对照专项治理重点内容,广泛征求业主意见,查、摆、纠物  业服务过程中存在的问题,形成问题清单,并针对排查的问题,逐条逐项整改,确保群众反映的合理诉求全部解决、整改到位。

7月1日-8月30日:各县区物业主管部门会同属地街道(乡镇)  通过明察、暗访结合的方式对各物管小区开展自查自纠情况进行全覆盖检查,督促物业服务企业整改,市住建局将采取随机抽查、联合检查等方式监督方案落实情况,对工作推进不力的予以通报。

8月31日-9月25日:各县区物业管理主管部门对专项治理工作进行梳理,形成总结评估报告,市住建局适时对专项治理工作成效进行评估。


您需要登录后才可以回帖 登录 | 十秒注册 |

本版积分规则